近日,我中心周子健团队与新加坡国立大学陈小元教授、浙江大学唐龙光博士合作在化学类顶级旗舰期刊Angewandte Chemie International Edition上发表了题为“Coordinating the mechanism of actions of ferroptosis and photothermal effect for cancer theranostics”的研究论文。该论文提出并构建了一种基于“互惠型”协同增强效应的纳米诊疗平台,有望为新型的抗肿瘤诊疗药物的开发提供新的思路。
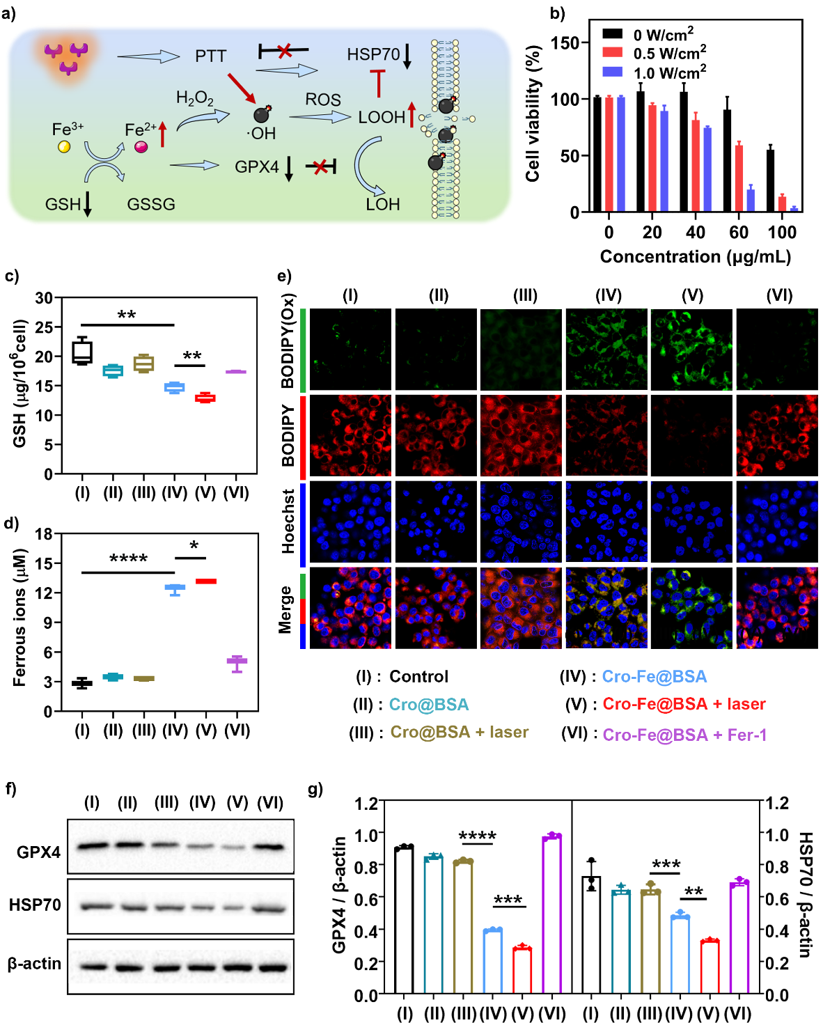
传统的将两种或者多种抗肿瘤治疗模式结合在一起的策略由于欠缺对不同模式之间内在机制关联的考虑,往往难以实现肿瘤治疗效果的最优化。作者基于不同抗肿瘤模式之间联合治疗的协同效应这一关键科学问题,从光热治疗和铁死亡治疗二者的内在机制出发,构建了一种基于克酮酸的纳米诊疗平台(Cro-Fe@BSA)。封装在BSA内部的克酮酸分子作为三价铁离子螯合剂和光热转化剂,能够在肿瘤微环境下激活光热效应,同时配位的三价铁在谷胱甘肽的还原作用下,转变为活性的二价铁,触发Fenton反应。这一过程既增强了胞内活性铁池(二价铁)的蓄积,也消耗了抗氧化还原蛋白(GPX4)的水平,最终引起细胞的铁死亡。有趣的是,纳米材料产生的光热效应不仅能够发挥光热治疗的功能,而且能驱动Fenton反应的进程,增强铁死亡的肿瘤杀伤能力;而胞内蓄积的高活性羟基自由基和脂质过氧化物能够抑制光热抵抗蛋白(HSP70)的表达,解除其对肿瘤细胞的光热抵抗作用。同时,在体内激活的光声和磁共振成像造影性能可为肿瘤治疗过程提供分子影像学的跟踪和验证。这种基于“互惠型”协同增强机制的纳米诊疗平台在小鼠乳腺癌肿瘤模型中表现出优越的肿瘤抑制效果,为开发新型的抗肿瘤诊疗药物的提供新思路。

图1基于“互惠型”协同增强机制的纳米诊疗平台。(a)克酮酸(Cro)与铁离子(Fe3+)配位并与白蛋白结合形成Cro-Fe@BSA纳米颗粒;(b)Cro-Fe@BSA纳米颗粒在肿瘤微酸和还原性环境(H+/GSH)中引发铁死亡过程,通过抑制HSP70的表达增强Cro的光热治疗效率,同时光热引起的温度效应提升Fenton反应的效率,通过“互惠型”机制协同增强肿瘤杀伤效果。

图2基于“互惠型”协同增强机制的细胞和组织层面实验结果。(a)光热-铁死亡“互惠型”协同增强机制的分子机制;(b)不同处理后的细胞存活率;(c,d)不同处理后细胞GSH和二价铁离子的水平定量实验结果;(e)细胞荧光共聚焦图像。
我中心博士生曾繁天为该论文第一作者,我中心周子健副教授、新加坡国立大学陈小元教授、浙江大学唐龙光博士为该论文的共同通讯作者。该项工作得到我校“南强青年拔尖人才”计划、福建省科技厅中央引导地方科技发展专项基金的资助。
论文链接:https://onlinelibrary.wiley.com/doi/epdf/10.1002/anie.202112925